外汇平台
联系客服
Open menu
首页
行情分析
进入官网
联系客服
Close menu
首页
行情分析
行情分析
-
1年前
中信建投期货2月19日早报:美国通胀再超预期 降息预期收敛打压贵金属
汇通财经APP讯——
贵金属
春节期间贵金属表现分化,黄金表现弱势,白银则超跌反弹。一方面美国CPI和PPI数据均超预期,进一步打压市场对美联储的降息预期,另一方面超预期的通胀数据有利于贵金属的商品属性,给予白银一定支撑。当前,市场对美联储激进降息的预期大幅回落,美债收益率走高,但回落的零售销售数据依然预示着美国消费支撑不足,美联储仍有降息动力。总体来看,贵金属短期出现一定利空因素,但利空消化后,美联储降息预期之下后市或仍有上涨空间。
操作上,金银可逢低布局多单,亦可考虑做空金银比的套利策略。沪金2404参考区间475-490元/克,沪银2406参考区间5750-6000元/千克。
股指
工业硅
钢材
铜
铝
铁矿&废钢
铅锌
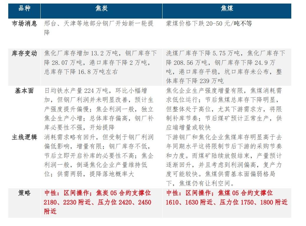
双焦
中信建投期货公司授权由“专注国内期货衍生品交易的专业行情分析资讯网站”:【汇通财经 www.fx678.com 】转发
标题:中信建投期货2月19日早报:美国通胀再超预期 降息预期收敛打压贵金属
地址:https://www.iurisduxa.com/article/7441.html
-->
也许
你
喜欢
行情分析
-
10个月前
日本国债收益率创16年新高,或将带动美日超跌反弹
行情分析
-
10个月前
分析师:美2月CPI和PPI或促使美联储提早降息,或引发金价新一轮涨势
行情分析
-
10个月前
加拿大央行或连续第七次降息,加元或将承压下行
行情分析
-
10个月前
衰退阴云笼罩:分析师下调美债收益率预测,通胀担忧退居次席
行情分析
-
10个月前
原油交易提醒:美国CPI携手EIA库存数据登场,油价继续下行?
行情分析
-
10个月前
中信建投期货:流动性风险暂缓 贵金属再度回升
Facebook Messenger
Email