外汇平台
联系客服
Open menu
首页
行情分析
进入官网
联系客服
Close menu
首页
行情分析
行情分析
-
1年前
中信建投期货2月21日早报:消息面清淡 贵金属震荡运行
汇通财经APP讯——
贵金属
隔夜消息面较为清淡,黄金稍有上涨,白银震荡运行。当前各国央行继续关注通胀,欧央行数据显示 2023年欧元区谈判薪资增速为4.5%,尽管较前期回落,但仍然可能推动通胀,而澳洲联储会议纪要显示不排除进一步加息的可能性。当前贵金属市场仍受通胀担忧影响,因此短期显现一定压力,不过正在降温的经济也给贵金属一定支撑。总体来看,贵金属短期继续受通胀担忧扰动,不过贵金属已出现抗跌的特点,仍可期待降息预期下的后市表现。
股指
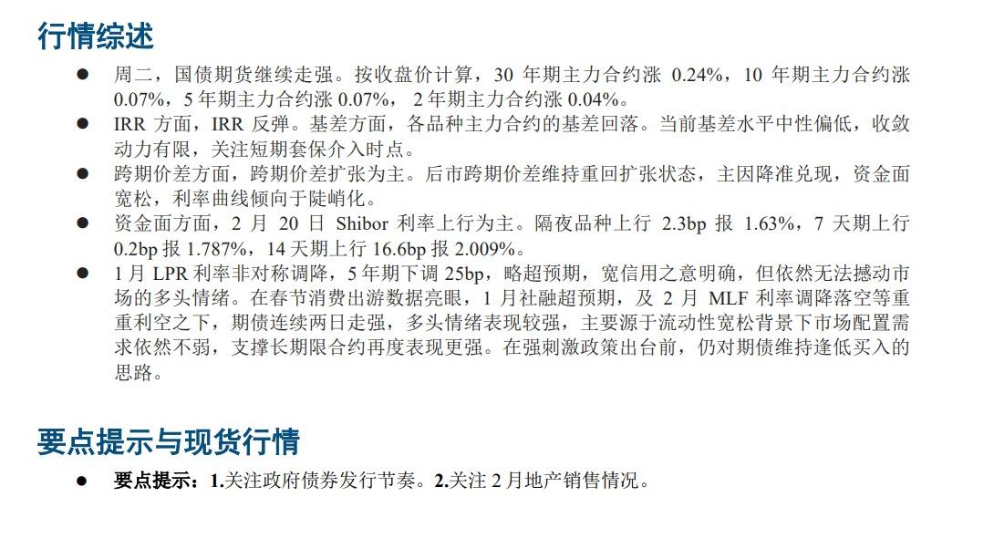
国债
工业硅
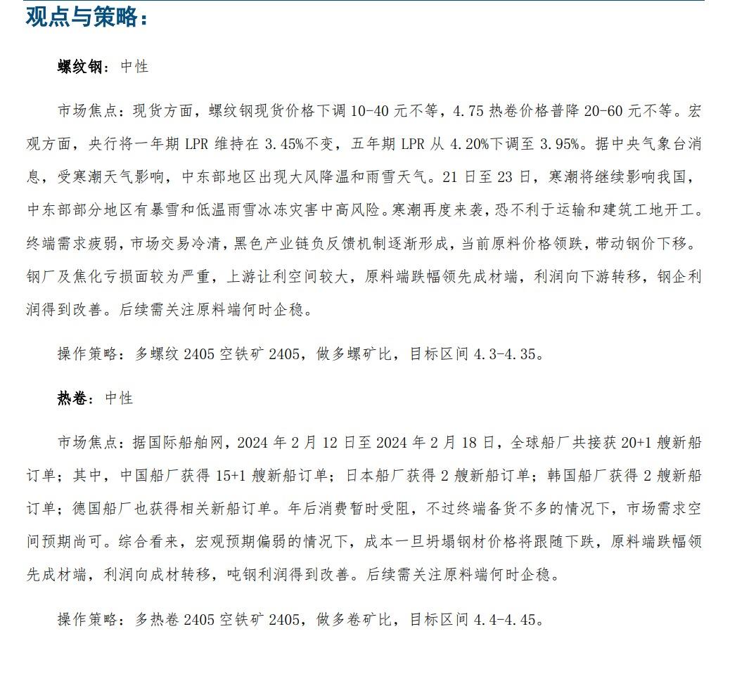
钢材
铝
镍&不锈钢
铁矿&废钢
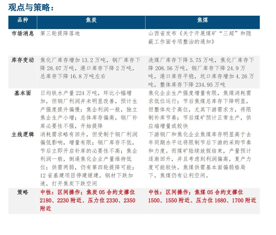
双焦
中信建投期货公司授权由“专注国内期货衍生品交易的专业行情分析资讯网站”:【汇通财经 www.fx678.com 】转发
标题:中信建投期货2月21日早报:消息面清淡 贵金属震荡运行
地址:https://www.iurisduxa.com/article/7484.html
-->
也许
你
喜欢
行情分析
-
10个月前
日本国债收益率创16年新高,或将带动美日超跌反弹
行情分析
-
10个月前
分析师:美2月CPI和PPI或促使美联储提早降息,或引发金价新一轮涨势
行情分析
-
10个月前
加拿大央行或连续第七次降息,加元或将承压下行
行情分析
-
10个月前
衰退阴云笼罩:分析师下调美债收益率预测,通胀担忧退居次席
行情分析
-
10个月前
原油交易提醒:美国CPI携手EIA库存数据登场,油价继续下行?
行情分析
-
10个月前
中信建投期货:流动性风险暂缓 贵金属再度回升
Facebook Messenger
Email