行情分析
-
3年前
国际原油期货周四走势动荡,先是在中国针对公共卫生事件要坚持严防严控的利空冲击下小幅回落,后又因为不及预期的CPI数据大幅走高,后收盘上涨1%左右。原油目前仍没有明确的趋势行情,周度高频库存看,欧美去库新加坡累库,中国的需求仍未看到好转;欧盟对俄罗斯的制裁日益临近,物流上的扰动和可能的供应减量都会提升原油的波动率,原油仍难以走出单边趋势,投资者以震荡思路对待。


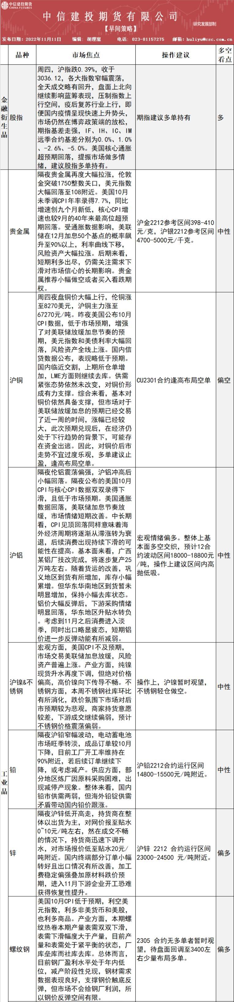
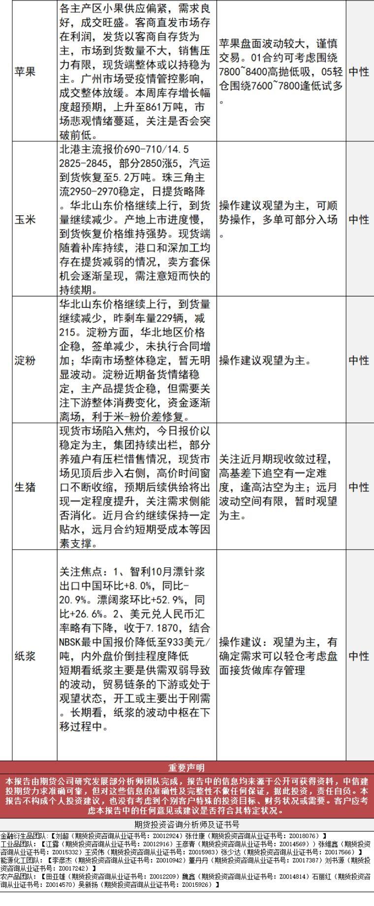
onclick=javascript:window.open(this.src); />标题:中信建投期货11月11日早间交易策略
地址:https://www.iurisduxa.com/article/768.html