汇通财经APP讯——由于美元走强导致美国大豆在充斥着南美廉价供应的市场上竞争力下降,芝加哥大豆期货价格周三徘徊在四年低点上方。
小麦和玉米开盘小幅走高,此前重要供应国乌克兰预测今年粮食产量将下降,尽管由于供应充足,这两个合约均接近2020年以来的最低水平。
截至北京时间08:40,芝加哥期货交易所(CBOT)Sv1大豆主力合约上涨0.1%,至每蒲式耳11.4625美元,但价格本月已下跌近4%,接近2月份创下的四年来的最低点11.29美元。
CBOT小麦Wv1回吐早盘涨幅,下跌0.1%至每蒲式耳5.6425美元,而玉米Cv1上涨0.2%至每蒲式耳4.3175美元。
CBOT持仓变动情况
根据汇通财经观察,海外交易商估算的结果显示,本周二(4月16日),大宗商品基金增加CBOT美豆、美豆粕、美玉米、美麦、美豆油投机性净空头头寸。最新30个交易日,大宗商品基金增加美豆、美豆油、美豆粕、美玉米、美麦投机性净空头头寸。

美元自上周以来一路飙升,周三兑一篮子货币升至11月1日以来的最高水平,导致美国农产品对进口商来说更加昂贵。
美国供应商在全球出口销售方面面临来自南美玉米和大豆以及俄罗斯小麦的激烈竞争。
油籽游说团体Abiove上调了对巴西2023年大豆产量和今年期初库存的预测,强调供应充足。
巴西是世界上最大的大豆出口国。尽管今年的产量预计会略有下降,但阿根廷的产量可能会增加。
在其他农作物方面,乌克兰农业部表示,该国今年的粮食产量可能从2023年的5800万吨下降到约5200万吨,主要原因是预计播种面积较小。该部预测今年的玉米产量为2700万吨、小麦为1900万吨、大麦为500万吨,而2023年的玉米产量约为2800万吨、小麦为2250万吨、大麦为590万吨。
根据数据和估计,今年德国和法国的小麦产量也可能下降。
但俄罗斯农业部长表示,洪水并未严重影响农业公司的生产。俄罗斯是世界上最大的小麦出口国。
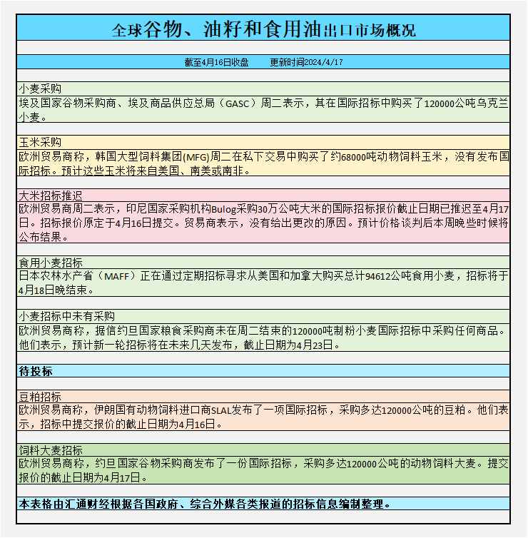
交易商称,周二埃及国家小麦采购招标中提出的最低离岸报价为每吨218.90美元,采购量为60000吨乌克兰小麦。

玉米方面,巴西作物机构Deral的一位官员表示,在下一次修订中,巴西第二大玉米产区巴拉那州第二批玉米收成的预估可能会被下调。
与此同时,
作物顾问迈克尔·科多尼尔(Michael Cordonnier)表示,由于叶蝉传播的玉米矮化病,他将阿根廷玉米产量预期下调300万吨,至5000万吨。墨西哥湾大豆基差价格下跌
交易商称,由于美元走强和海外竞争,芝加哥期货交易所(CBOT)大豆期货价格周二下跌,通过驳船运往美国墨西哥湾沿岸出口的大豆基差报价下降。
与此同时,
经纪商表示,通过驳船运往墨西哥湾的玉米基础出价保持稳定或略有上涨。一位航运消息人士称,当天密西西比河圣路易斯站、伊利诺伊河、俄亥俄河下游和其他内陆河流的现货驳船运费均有所下降。
交易商表示,
由于买家转向南美更便宜的新作谷物,玉米驳船竞标继续难以获得动力。4月份装载的玉米驳船的CIF基础出价比芝加哥期货交易所5月期货CK24高出1美分,至45美分。5月驳船出价也上涨1美分,至51美分。
4月份玉米出口升水基本稳定,较5月份期货高53美分,而5月份玉米出口升水较期货高55美分。
4月份装载的墨西哥湾CIF大豆驳船交易价格比5月份期货SK24价格高43美分,而5月份装载的大豆驳船交易价格比期货价格高53美分。
4月份装载的CIF墨西哥湾大豆驳船报价比5月份期货SK24低2美分,至42美分,而5月份装载的大豆驳船报价比期货高52美分。
墨西哥湾地区4月份大豆出口升水较5月份期货保持稳定,为63美分,而5月份大豆出口升水较期货为59美分。
标题:CBOT持仓:基金增谷物净空头,墨西哥湾竞争白热化!全球小麦市场现新焦点!
地址:https://www.iurisduxa.com/article/8350.html