汇通财经APP讯——小由于主要出口国的干旱和对乌克兰的袭击威胁到供应,芝加哥小麦价格周四进一步上涨,交易价格接近1月底以来的最高水平。
在美国中西部地区正在进行播种的情况下,玉米和大豆价格走弱,尽管预计该地区将出现潮湿天气,这可能会减缓田间种植进度。
截至发稿,芝加哥期货交易所(CBOT)Wv1小麦主力合约上涨0.05%至每蒲式耳6.1350美元,上一交易日触及1月25日以来的最高水平,为每蒲式耳6.17美元。
玉米Cv1下跌0.23%至每蒲式耳4.365美元,大豆Sv1下跌0.55%至每蒲式耳11.7500美元。
俄亥俄州港口的大豆基准出价下跌10美分,爱荷华州加工厂的大豆基准出价上涨5美分。
伊利诺伊州莫里斯的一个河流码头的玉米基准出价下跌了1美分。
根据汇通财经观察,海外交易商估算的结果显示,本周三(4月24日),大宗商品基金增加CBOT美豆、美麦投机性净多头头寸、增加美豆油、美玉米投机性净空头,美豆粕未平仓多头与未平仓空头相同。最新30个交易日,大宗商品基金增加美麦投机性净多头头寸,增加美豆、美豆油、美豆粕、美玉米投机性净空头头寸。

美国现货谷物-玉米和大豆价格稳定至涨跌互现
周三,美国中西部地区玉米和大豆的基差出价基本保持稳定,在周二大宗商品期货价格飙升后,许多买家提高了基差出价,因此基差出价趋于稳定。
交易商称,一些买家在前几天推高了基础价值,以鼓励农民在生产商专注于春季种植季节时进行销售。
不过,分析师和交易商表示,出口需求不足正在拖累现货价格。
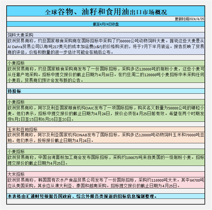
截至周三收盘,全球谷物、油籽和食用油出口市场招标、采购概况

一份分析师报告称,预计周五美国中西部地区的暴风雨将影响玉米和大豆的种植。
干旱天气持续影响俄罗斯和美国的小麦产区。
此外,乌克兰黑海港口遭到袭击,影响了该国的粮食基础设施,引发了人们对供应中断的担忧。
印度正在努力补充小麦库存,由于降雨不及时,且公开市场价格上涨,导致农民将小麦卖给私人贸易商,其购买量比去年下降了约25%。
如果世界第二大小麦生产国无法如愿重建库存,其干预市场平息价格的能力可能会受到抑制,新德里可能不得不自2017年以来首次进口小麦。
对于玉米和大豆来说,中西部地区的降雨和寒冷天气可能会阻碍本周晚些时候的种植进度。
美国农业部(USDA)周一晚些时候报告称,截至周日,美国大豆作物种植面积已达8%,高于分析师平均预期的7%。
罗萨里奥谷物交易所(BCR)周三表示,阿根廷玉米农民正准备迎接比往年更温暖的南半球冬季,这可能会破坏减少破坏农作物的叶蝉数量的努力。
BCR将玉米产量预测下调650万吨,至5050万吨,理由是叶蝉疫情造成的损失是下调预测的原因。
标题:CBOT持仓:基金转向增美玉米净空头,多国小麦产地饱受干旱困扰
地址:https://www.iurisduxa.com/article/8478.html