汇通财经APP讯——芝加哥小麦期货价格周五下跌,但由于俄罗斯和美国部分地区的干旱天气威胁到供应,有望创下两年来的最大单周涨幅。
玉米价格走强,有望创下9个月以来的最大单周涨幅。大豆价格小幅上涨,有望创下一个多月以来的首次单周涨幅。
本周,芝加哥小麦上涨9.3%,为2022年3月以来的最大涨幅,玉米上涨4.3%,为去年7月以来的最大涨幅,大豆上涨1.1%。
截至发稿,芝加哥期货交易所(CBOT)小麦主力合约Wv1下跌0.16%至每蒲式耳6.1950美元,玉米Cv1上涨0.17%至每蒲式耳4.4150美元,大豆Sv1接近持平,目前报每蒲式耳11.7950美元。
CBOT持仓变动情况
根据汇通财经观察,海外交易商估算的结果显示,本周四(4月25日),大宗商品基金增加CBOT美豆油、美玉米美麦投机性净多头头寸、增加美豆、美豆粕投机性净空头头寸。最新30个交易日,大宗商品基金增加美麦投机性净多头头寸,增加美豆、美豆油、美豆粕、美玉米投机性净空头头寸。

俄罗斯和美国部分小麦产区的干旱天气使投资者的注意力集中在北半球农作物春季天气风险上,这促使投资者平掉部分小麦空头仓位。
预测显示,至少在5月初之前,俄罗斯南部的降雨将有限,但美国平原部分地区本周可能会有降雨。
欧盟委员会周四将2024/25年度欧盟主要小麦产量预测下调至四年来的新低,因为预计小麦种植面积降幅将大于之前的预期。
在供需数据方面,委员会预计普通小麦(软小麦)的可用产量为1.202亿公吨,低于上个月初预测的1.208亿公吨,仍为2020年以来的最低水平。
对于大豆而言,该交易所周四表示,阿根廷北部整个种植季的干燥炎热天气可能导致布宜诺斯艾利斯谷物交易所下调对该国2023/24年度大豆产量的预测,目前为5100万吨。
南非政府作物预测委员会(CEC)周四表示,预计2023/2024年度南非农民玉米产量将比上一年度减少18.5%。
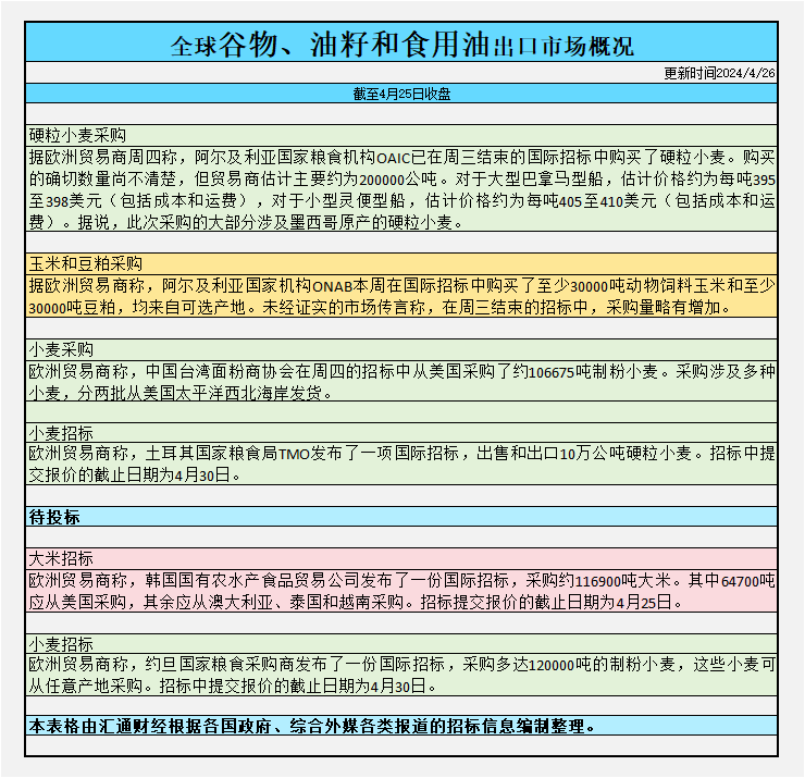
截至周四收盘,全球谷物、油籽和食用油出口市场招标、采购概况:
标题:CBOT持仓:基金4个交易日来首增美豆净空头,小麦投资者平掉部分空头头寸
地址:https://www.iurisduxa.com/article/8502.html