外汇平台
联系客服
Open menu
首页
行情分析
进入官网
联系客服
Close menu
首页
行情分析
市场分析
行情分析
-
2年前
期货公司观点汇总一张图:1月5日农产品(棉花、豆粕、白糖、玉米、鸡蛋、生猪等)
行情分析
-
2年前
期货公司观点汇总一张图:1月5日有色系(铜、锌、铝、镍、锡等)
行情分析
-
2年前
期货公司观点汇总一张图:1月5日黑色系(螺纹钢、焦煤、焦炭、铁矿石、动力煤等)
行情分析
-
2年前
日本大地震给日本央行“添堵”,“黑天鹅”恐被扼杀,日元面临新的压力
行情分析
-
2年前
中信建投期货1月5日早间交易策略
行情分析
-
2年前
非农数据启动新年首个重头戏,市场或能获得期盼的好消息
行情分析
-
2年前
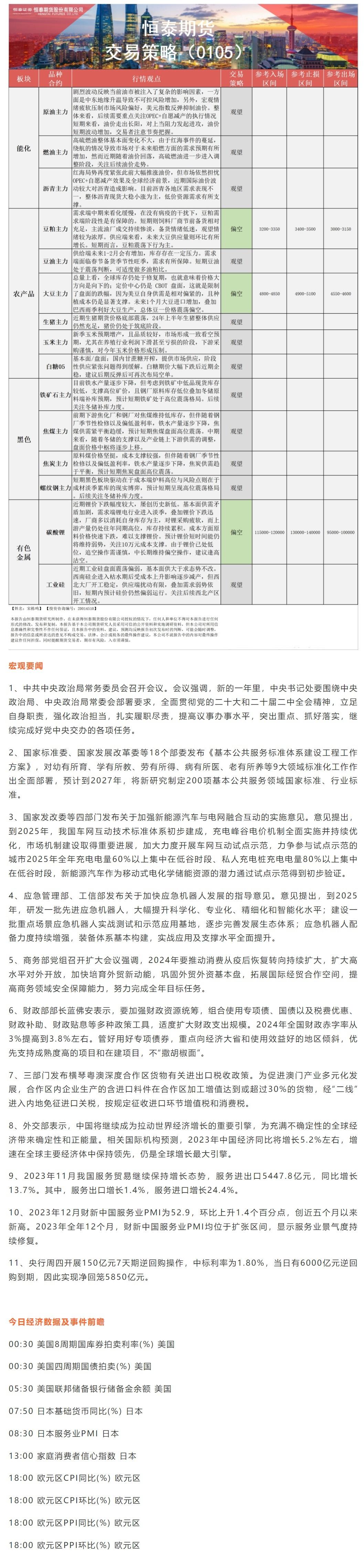
恒泰期货1月5日早盘交易策略
行情分析
-
2年前
华泰期货1月5日原油日报:EIA汽柴油表需单周降幅较大驱动成品油大幅累库
行情分析
-
2年前
CBOT持仓:巴西降雨缓解供应担忧基金看空美豆,但仍看多玉米和小麦
行情分析
-
2年前
海通期货1月5日原油日报:油价回吐地缘溢价 局势有待明朗
行情分析
-
2年前
中信期货1月5日晨报:美联储纪要调降市场降息押注,贵金属有色短期继续承压
行情分析
-
2年前
摩根士丹利:对美元的展望从看涨调整为中性,预计日元将走强
行情分析
-
2年前
亚洲时段6大货币对、美元指数及黄金阻力/支持位
行情分析
-
2年前
2024投资策略:美联储“助推”拜登连任很危险!2024年美元或迎“沉重压力”
行情分析
-
2年前
黄金看跌动能强劲!FXStreet首席分析师黄金技术前景分析:或跌向2000关口
«
1
2
...
434
435
436
437
438
439
440
...
887
888
»
Facebook Messenger
Email