外汇平台
联系客服
Open menu
首页
行情分析
进入官网
联系客服
Close menu
首页
行情分析
市场分析
行情分析
-
2年前
CBOT持仓:美豆涨超1%小麦八连涨,市场迎接月度供需报告
行情分析
-
2年前
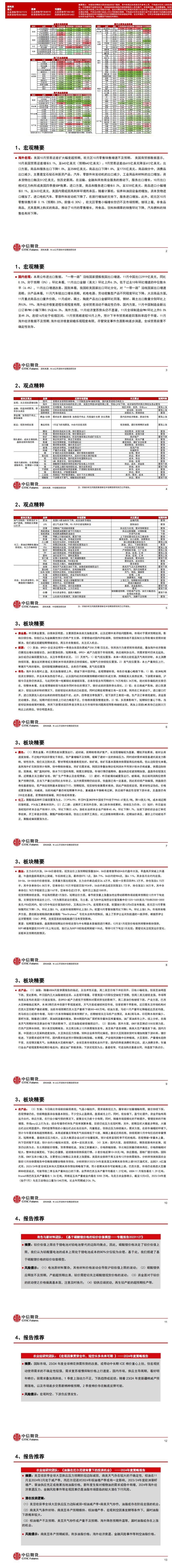
中信建投期货12月8日早间交易策略
行情分析
-
2年前
逾70家机构“非农预期”一览,美国就业疲软真假今晚揭晓
行情分析
-
2年前
华泰期货12月8日贵金属日报:就业人数不佳 美元出现回落
行情分析
-
2年前
华泰期货12月8日原油日报:中国原油进口回落,短期油市缺乏买盘
行情分析
-
2年前
恒泰期货12月8日早盘交易策略
行情分析
-
2年前
中信期货12月8日晨报:国内出口修复,黑色普涨,纯碱、碳酸锂涨停
行情分析
-
2年前
亚洲时段6大货币对、美元指数及黄金阻力/支持位
行情分析
-
2年前
华尔街大鳄警告:美元将进一步下跌 “黄金的时代”来了:金价没有上限
行情分析
-
2年前
一张图:2023/12/07黄金原油外汇股指"枢纽点+多空占比"一览
行情分析
-
2年前
海通期货【原油日报】:欧佩克+会后油价从高点大跌10美元
行情分析
-
2年前
期货公司观点汇总一张图:12月7日农产品(棉花、豆粕、白糖、玉米、鸡蛋、生猪等)
行情分析
-
2年前
期货公司观点汇总一张图:12月7日有色系(铜、锌、铝、镍、锡等)
行情分析
-
2年前
期货公司观点汇总一张图:12月7日黑色系(螺纹钢、焦煤、焦炭、铁矿石、动力煤等)
行情分析
-
2年前
CBOT持仓:大豆玉米走低小麦走高,这三份重要报告连番登场!
«
1
2
...
462
463
464
465
466
467
468
...
887
888
»
Facebook Messenger
Email