外汇平台
联系客服
Open menu
首页
行情分析
进入官网
联系客服
Close menu
首页
行情分析
市场分析
行情分析
-
2年前
期货公司观点汇总一张图:12月6日有色系(铜、锌、铝、镍、锡等)
行情分析
-
2年前
期货公司观点汇总一张图:12月6日黑色系(螺纹钢、焦煤、焦炭、铁矿石、动力煤等)
行情分析
-
2年前
一张图:2023/12/06黄金原油外汇股指"枢纽点+多空占比"一览
行情分析
-
2年前
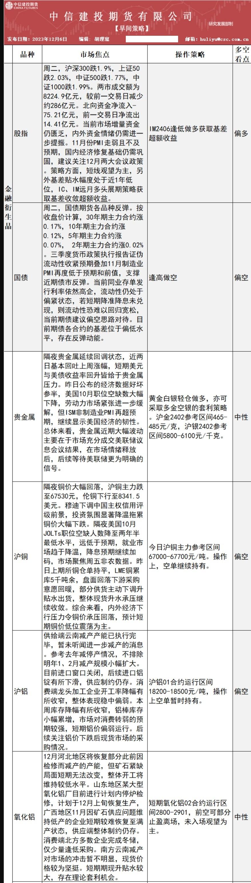
中信建投期货12月6日早间交易策略
行情分析
-
2年前
华泰期货12月6日原油日报:明年美洲重油贸易流向将发生较大变化
行情分析
-
2年前
CBOT持仓:美豆1月合约创一个月新低,强劲采购推动美小麦六连涨
行情分析
-
2年前
海通期货12月6日原油日报
行情分析
-
2年前
中信期货12月6日晨报:市场情绪悲观,基本金属和黑色系普跌
行情分析
-
2年前
恒泰期货12月6日早盘交易策略
行情分析
-
2年前
亚洲时段6大货币对、美元指数及黄金阻力/支持位
行情分析
-
2年前
金价退守2010,道指继续走软,美国国债恢复涨势,关注ADP数据
行情分析
-
2年前
黄金交易提醒:美元吸引力不断上升,金价两连阴剑指2000关口
行情分析
-
2年前
原油交易提醒:OPEC+会议效果欠佳,供应过剩担忧,油价四连阴创五个月新低
行情分析
-
2年前
2024年黄金领域投资预测:走势似乎偏向上行,将创下更多历史新高
行情分析
-
2年前
12月6日财经早餐:美国劳动力市场进一步放缓,10年期美债收益率下跌近3%创三个月新低
«
1
2
...
464
465
466
467
468
469
470
...
887
888
»
Facebook Messenger
Email