外汇平台
联系客服
Open menu
首页
行情分析
进入官网
联系客服
Close menu
首页
行情分析
市场分析
行情分析
-
2年前
期货公司观点汇总一张图:5月18日农产品(棉花、豆粕、白糖、玉米、鸡蛋、生猪等)
行情分析
-
2年前
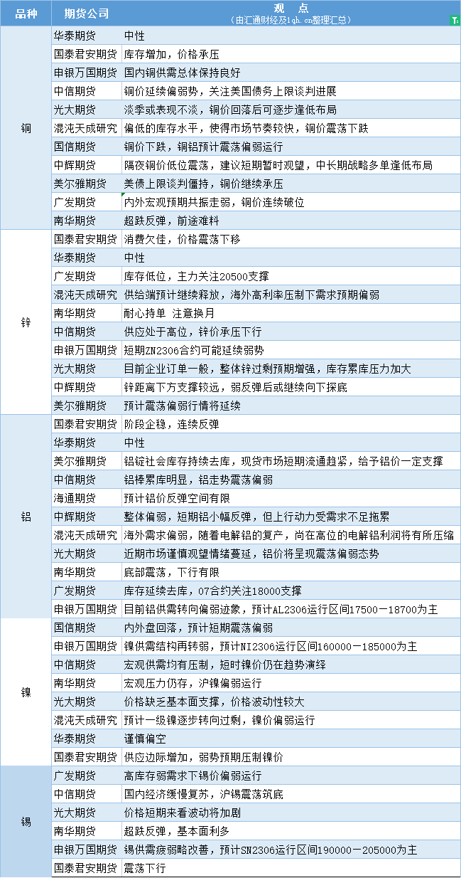
期货公司观点汇总一张图:5月18日有色系(铜、锌、铝、镍、锡等)
行情分析
-
2年前
期货公司观点汇总一张图:5月18日黑色系(螺纹钢、焦煤、焦炭、铁矿石、动力煤等)
行情分析
-
2年前
黄金交易提醒:风向变了?债务违约担忧消退,美联储年内或不降息,警惕金价大跌风险
行情分析
-
2年前
黄金市场分析:美元指数显硬气,黄金继续小幅下滑
行情分析
-
2年前
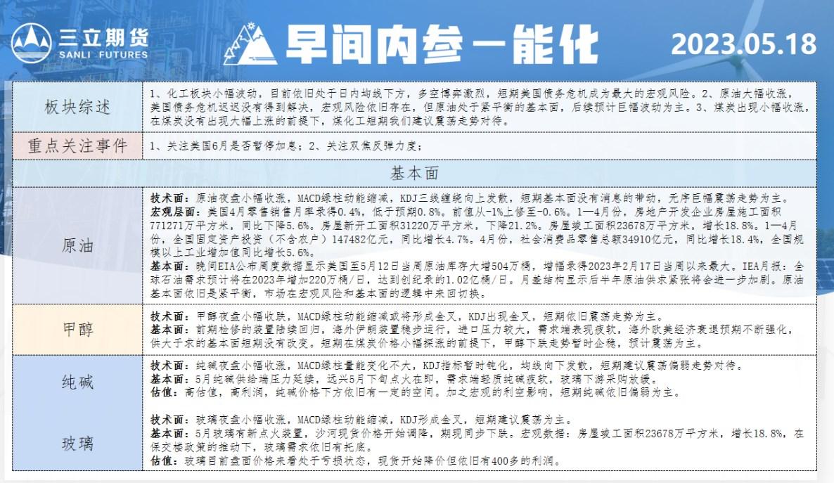
三立期货5月18日早间内参——能化
行情分析
-
2年前
外汇交易提醒:美国数据稳健且举债上限谈判乐观,美元冲高触及100日均线,日元五连跌
行情分析
-
2年前
原油交易提醒:普京喊话“油市稳定”,美债务上限谈判和需求乐观情绪助力,油价劲升逾3%
行情分析
-
2年前
5月18日重点数据和大事件前瞻
行情分析
-
2年前
5月18日财经早餐:数据稳健且举债上限谈判乐观,美元触及七周高点,金价回落
行情分析
-
2年前
长安期货5月17日原油日报:IEA上调需求预期但仍以国内为主,美债问题尚未确定油价或维持震荡
行情分析
-
2年前
期货公司观点汇总一张图:5月17日农产品(棉花、豆粕、白糖、玉米、鸡蛋、生猪等)
行情分析
-
2年前
期货公司观点汇总一张图:5月17日有色系(铜、锌、铝、镍、锡等)
行情分析
-
2年前
期货公司观点汇总一张图:5月17日黑色系(螺纹钢、焦煤、焦炭、铁矿石、动力煤等)
行情分析
-
2年前
中信建投期货5月17日贵金属日报:美元指数反弹,贵金属偏弱运行
«
1
2
...
655
656
657
658
659
660
661
...
887
888
»
Facebook Messenger
Email