外汇平台
联系客服
Open menu
首页
行情分析
进入官网
联系客服
Close menu
首页
行情分析
市场分析
行情分析
-
2年前
期货公司观点汇总一张图:5月19日有色系(铜、锌、铝、镍、锡等)
行情分析
-
2年前
期货公司观点汇总一张图:5月19日黑色系(螺纹钢、焦煤、焦炭、铁矿石、动力煤等)
行情分析
-
2年前
【东海期货5月19日宏观金融日报】:美国债务上限谈判有望取得突破,风险偏好继续升温
行情分析
-
2年前
【东海期货5月19日产业链日报】能化篇:加息概率再起,油价跟随回调
行情分析
-
2年前
【东海期货5月19日产业链日报】贵金属篇:美联储官员发言偏鹰,金银偏弱
行情分析
-
2年前
5月19日汇市观潮:欧元、英镑和澳元技术分析
行情分析
-
2年前
长安期货5月10日贵金属早评:美联储官员释放鹰派言论&美元指数上行,贵金属期价或承压运行
行情分析
-
2年前
黄金市场分析:若回升至50日均线并保持稳定,后续才存在继续攀高和创记录高点的可能
行情分析
-
2年前
黄金交易提醒:多因素推高美联储6月加息预期!美元“狂飙”,金价剑指100日均线
行情分析
-
2年前
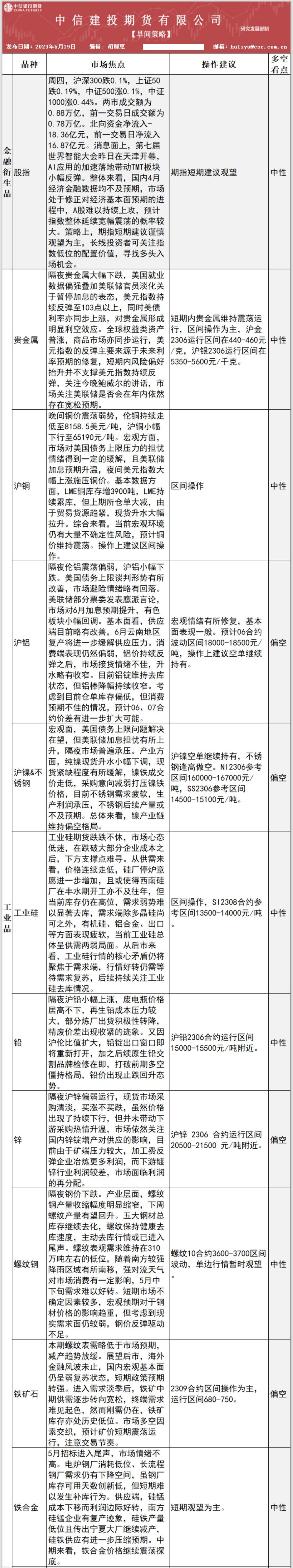
中信建投期货5月19日早间交易策略
行情分析
-
2年前
长安期货5月18日原油早评:G7持续制裁全球需求回暖,油价或维持偏强震荡
行情分析
-
2年前
长安期货5月19日早间看盘
行情分析
-
2年前
外汇交易提醒:数据强劲+债务上限协议有望达成,美元升至近两个月高位
行情分析
-
2年前
历史性时刻!OpenAI大动作
行情分析
-
2年前
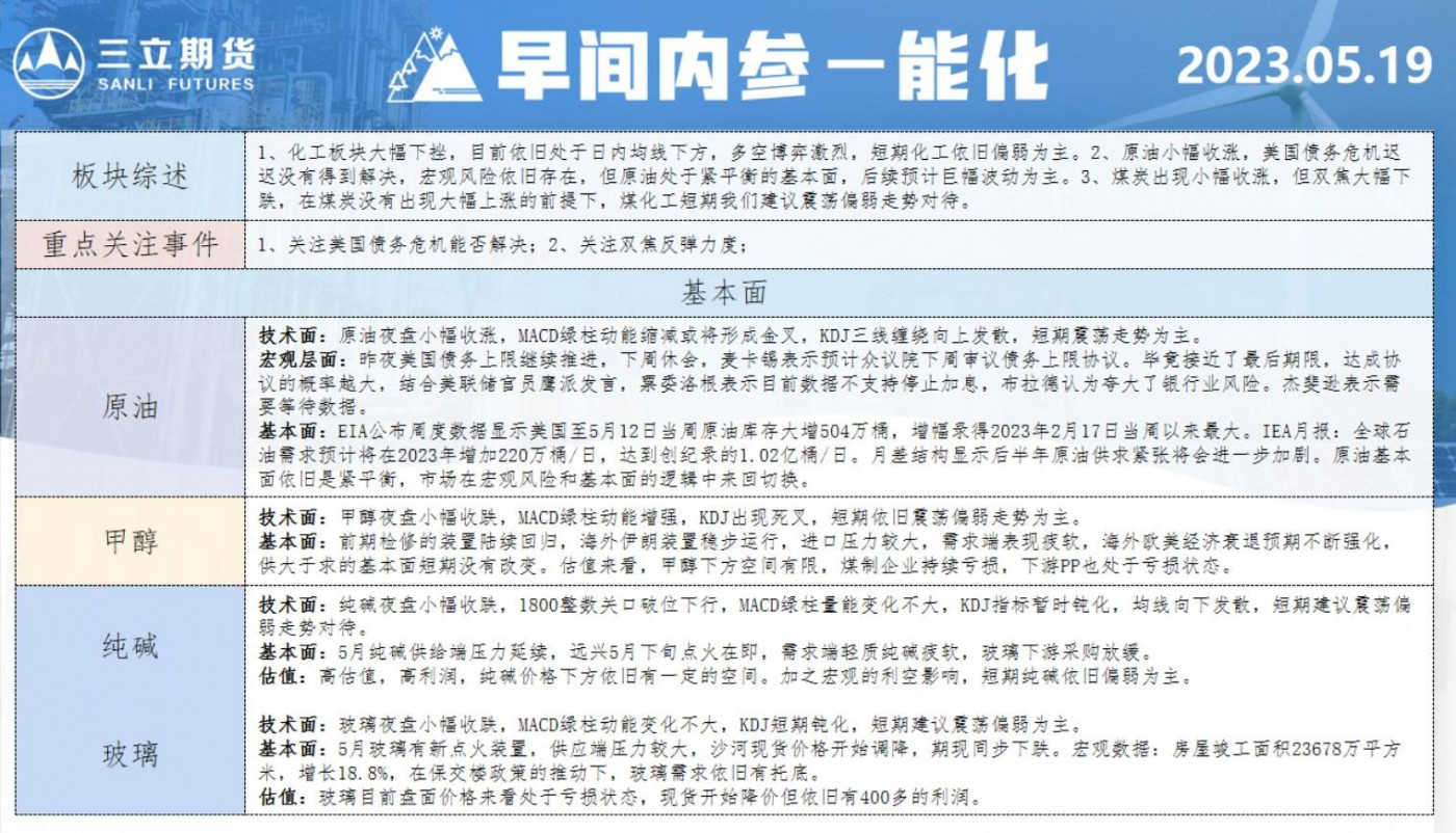
三立期货5月19日早间内参——能化
«
1
2
...
653
654
655
656
657
658
659
...
887
888
»
Facebook Messenger
Email