外汇平台
联系客服
Open menu
首页
行情分析
进入官网
联系客服
Close menu
首页
行情分析
市场分析
行情分析
-
3年前
长安期货早间看盘:沪金和沪银逢高沽空,螺纹逢低做多
行情分析
-
3年前
国信期货早评:美制造业PMI反弹,金银震荡,燃油震荡
行情分析
-
3年前
三立期货3月2日早间内参——能化
行情分析
-
3年前
现货黄金多头遇阻,收益率创四个月新高,FED需破除质疑
行情分析
-
3年前
朝能源独立更近一步?英国今冬可再生能源发电量超天然气
行情分析
-
3年前
三立期货:原油震荡走强,焦煤上行趋势,豆粕向下调整(20230302收评)
行情分析
-
3年前
期货公司观点汇总一张图:3月1日农产品(棉花、豆粕、白糖、玉米、鸡蛋、生猪等)
行情分析
-
3年前
期货公司观点汇总一张图:3月1日有色系(铜、锌、铝、镍、锡等)
行情分析
-
3年前
期货公司观点汇总一张图:3月1日黑色系(螺纹钢、焦煤、焦炭、铁矿石、动力煤等)
行情分析
-
3年前
【东海期货3月1日产业链日报】能化篇:经济放缓担忧存续,油价连月下跌
行情分析
-
3年前
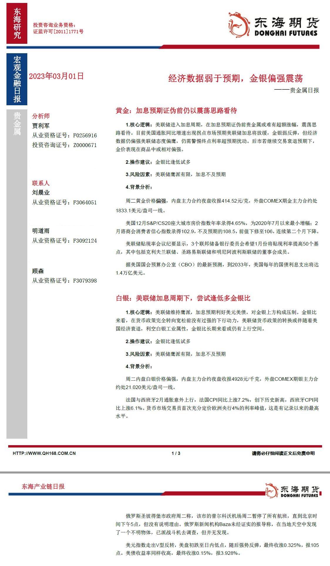
【东海期货3月1日产业链日报】贵金属篇:经济数据弱于预期,金银偏强震荡
行情分析
-
3年前
黄金交易提醒:利空出尽?逢低买盘涌现,金价有望扭转跌势
行情分析
-
3年前
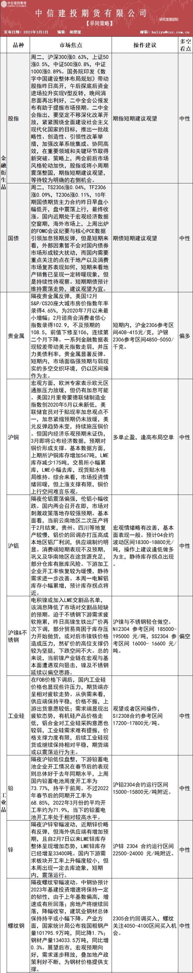
中信建投期货3月1日早间交易策略
行情分析
-
3年前
黄金市场分析:若能突破1830美元,则有望向1845美元水平靠近
行情分析
-
3年前
国信期货早评:对中国经济强劲增长的预期,油价震荡反弹
«
1
2
...
727
728
729
730
731
732
733
...
887
888
»
Facebook Messenger
Email