外汇平台
联系客服
Open menu
首页
行情分析
进入官网
联系客服
Close menu
首页
行情分析
市场分析
行情分析
-
3年前
期货公司观点汇总一张图:2月27日黑色系(螺纹钢、焦煤、焦炭、铁矿石、动力煤等)
行情分析
-
3年前
近期金属价格下跌,为何投行仍坚定看好?
行情分析
-
3年前
2月27日汇市观潮:欧元、英镑和日元技术分析
行情分析
-
3年前
黄金市场分析:若跌破1800美元关口,将进一步测试1788美元和1763美元支撑
行情分析
-
3年前
CFTC商品持仓解读:投机者提高黄金、白银净多头头寸
行情分析
-
3年前
中信建投期货2月27日早间交易策略
行情分析
-
3年前
长安期货贵金属早评:期价或承压运行,建议投资者以逢高沽空为主
行情分析
-
3年前
黄金交易提醒:PCE数据加剧美联储加息压力,近七成分析师看空后市
行情分析
-
3年前
长安期货原油早评:价格将宽幅震荡,建议区间短差操作
行情分析
-
3年前
国信期货早评:美PCE通胀超预期,金银承压,原油反弹
行情分析
-
3年前
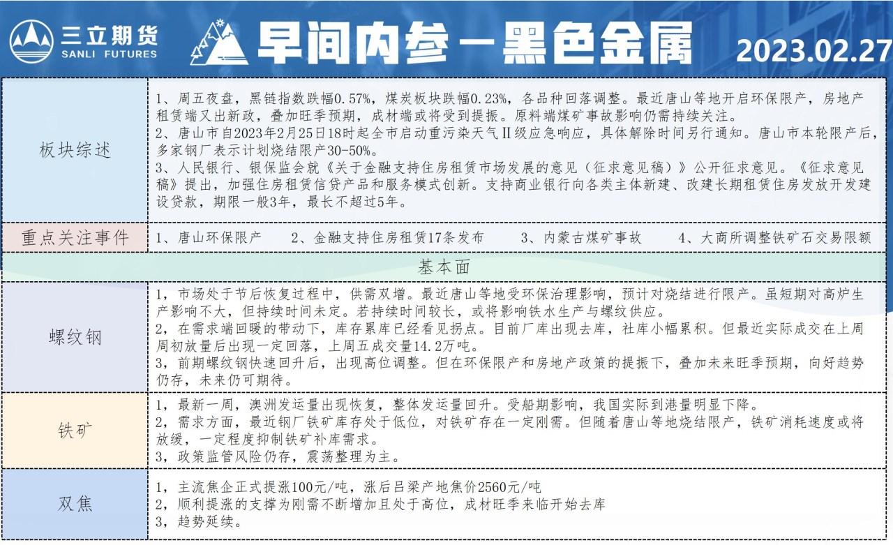
三立期货2月27日早间内参——黑色金属
行情分析
-
3年前
三立期货2月27日早间内参——能化
行情分析
-
3年前
原油交易提醒:美国库存增加+对俄制裁恐打击全球经济,警惕油价回落至70美元
行情分析
-
3年前
外汇交易提醒:PCE数据强化更高终端利率预期,美元演绎“王者归来”
行情分析
-
3年前
3月27日财经早餐:PCE强劲,美元创近五个月最大单周涨幅,金价跌创八周新低
«
1
2
...
730
731
732
733
734
735
736
...
887
888
»
Facebook Messenger
Email