外汇平台
联系客服
Open menu
首页
行情分析
进入官网
联系客服
Close menu
首页
行情分析
市场分析
行情分析
-
3年前
【东海期货12月6日产业链日报】贵金属篇:美国非制造业PMI好于预期,金银偏弱
行情分析
-
3年前
国信期货早评:美服务业PMI超预期,金银下跌,原油走低
行情分析
-
3年前
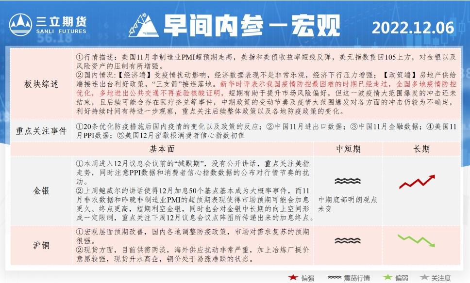
三立期货12月6日早间内参——宏观
行情分析
-
3年前
原油交易提醒:追随美国股市跌势,油价下跌超3%,沙特下调对亚洲的原油官方售价
行情分析
-
3年前
外汇交易提醒:服务业PMI助美元绝地反击,美联储“转向”的说法或已到头
行情分析
-
3年前
12月6日重点数据和大事件前瞻
行情分析
-
3年前
12月6日财经早餐:好于预期的经济数据助力美元走强,金价自近5个月高位回落,聚焦澳洲联储决议
行情分析
-
3年前
期货公司观点汇总一张图:12月5日农产品(棉花、豆粕、白糖、玉米、鸡蛋、生猪等)
行情分析
-
3年前
期货公司观点汇总一张图:12月5日有色系(铜、锌、铝、镍、锡等)
行情分析
-
3年前
期货公司观点汇总一张图:12月5日黑色系(螺纹钢、焦煤、焦炭、铁矿石、动力煤等)
行情分析
-
3年前
国信期货早评:OPEC+维持原产量政策,油价短期维持震荡
行情分析
-
3年前
长安期货贵金属早评:或偏强震荡,投资者可以逢低做多为主,注意止盈止损
行情分析
-
3年前
利好美元!毕马威称美11月工资增长强劲,美联储12月或重新考虑加息75基点
行情分析
-
3年前
长安期货原油早评:原油将宽幅震荡,建议偏强短差
行情分析
-
3年前
【东海期货12月5日产业链日报】能化篇:OPEC保持现有产量,供给扰动平稳
«
1
2
...
810
811
812
813
814
815
816
...
887
888
»
Facebook Messenger
Email