外汇平台
联系客服
Open menu
首页
行情分析
进入官网
联系客服
Close menu
首页
行情分析
市场分析
行情分析
-
3年前
期货公司观点汇总一张图:12月8日有色系(铜、锌、铝、镍、锡等)
行情分析
-
3年前
期货公司观点汇总一张图:12月8日黑色系(螺纹钢、焦煤、焦炭、铁矿石、动力煤等)
行情分析
-
3年前
国信期货早评:央行增持黄金,金银震荡反弹,原油下跌
行情分析
-
3年前
机构称若俄罗斯接受黄金换石油,金价将翻倍至3600美元!
行情分析
-
3年前
一数吓一跳?10年期美债收益率已从峰值跌逾100基点 30年期失守3.5%
行情分析
-
3年前
需求利空数据滚滚而来,多头难以招架,油价持续大幅回落
行情分析
-
3年前
欧盟公布第九轮制裁措施:官宣将禁止在俄矿业进行新投资
行情分析
-
3年前
长安期货贵金属早评:美元指数延续回落但美联储12月议息会议临近,金价或震荡整理
行情分析
-
3年前
长安期货原油早评:偏弱震荡,短差为主,谨慎偏空
行情分析
-
3年前
黄金交易提醒:美债收益率持续走弱,金价坚守10日均线,关注初请数据
行情分析
-
3年前
12月8日机构对金融市场观点汇总
行情分析
-
3年前
中辉期货能源早盘关注:多头可及时购买平值或虚值看跌期权进行风险敞口保护
行情分析
-
3年前
【东海期货12月8日宏观金融日报】:国内疫情防控措施进一步优化
行情分析
-
3年前
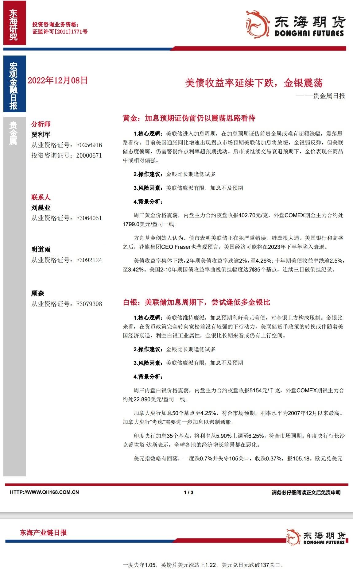
【东海期货12月8日产业链日报】贵金属篇:美债收益率延续下跌,金银震荡
行情分析
-
3年前
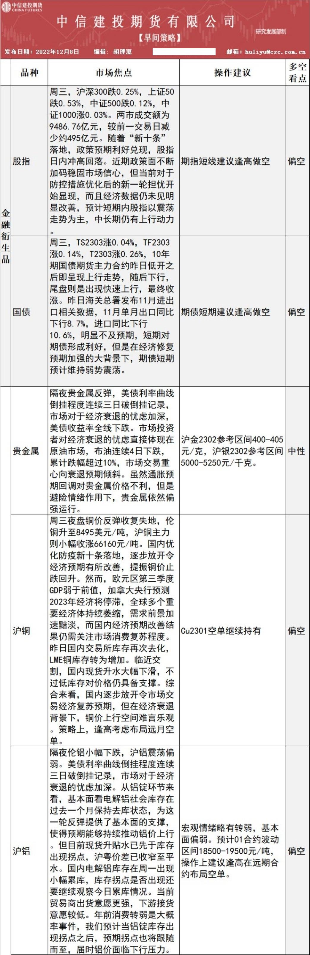
中信建投期货12月8日早间交易策略
«
1
2
...
807
808
809
810
811
812
813
...
887
888
»
Facebook Messenger
Email