外汇平台
联系客服
Open menu
首页
行情分析
进入官网
联系客服
Close menu
首页
行情分析
市场分析
行情分析
-
3年前
中辉期货宏观早报:美元下跌商品波动,关注美国10月CPI和英国三季度GDP
行情分析
-
3年前
国金期货早盘提示:菜油盘面走势比较强劲,贵金属震荡走强
行情分析
-
3年前
黄金交易提醒:金价破位大涨触及100日均线,中线转向多头?
行情分析
-
3年前
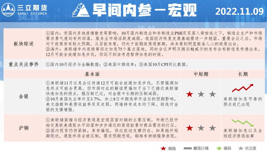
三立期货11月9日早间内参——宏观
行情分析
-
3年前
11月9日机构对金融市场观点汇总
行情分析
-
3年前
11月9日重点数据和大事件前瞻
行情分析
-
3年前
原油交易提醒:燃料需求担忧不断加深,库存猛增拖累油价回落超3%
行情分析
-
3年前
期货公司观点汇总一张图:11月8日农产品(棉花、豆粕、白糖、玉米、鸡蛋、生猪等)
行情分析
-
3年前
长安期货原油早评:市场情绪回复平稳,中期选举与10月CPI公布前或维持震荡
行情分析
-
3年前
期货公司观点汇总一张图:11月8日有色系(铜、锌、铝、镍、锡等)
行情分析
-
3年前
期货公司观点汇总一张图:11月8日黑色系(螺纹钢、焦煤、焦炭、铁矿石、动力煤等)
行情分析
-
3年前
英国将斥巨资购买美天然气 前首相却直言:没钱补偿气候损失
行情分析
-
3年前
道明称ETF资金外流打压金价,未来几个月恐跌破千六!
行情分析
-
3年前
中辉期货宏观早报:市场等待美国中期选举和10月CPI
行情分析
-
3年前
能源大量出口国内却要面临供暖危机!美国天然气期货价格暴涨10%
«
1
2
...
837
838
839
840
841
842
843
...
887
888
»
Facebook Messenger
Email