外汇平台
联系客服
Open menu
首页
行情分析
进入官网
联系客服
Close menu
首页
行情分析
市场分析
行情分析
-
3年前
期货公司观点汇总一张图:11月11日农产品(棉花、豆粕、白糖、玉米、鸡蛋、生猪等)
行情分析
-
3年前
期货公司观点汇总一张图:11月11日有色系(铜、锌、铝、镍、锡等)
行情分析
-
3年前
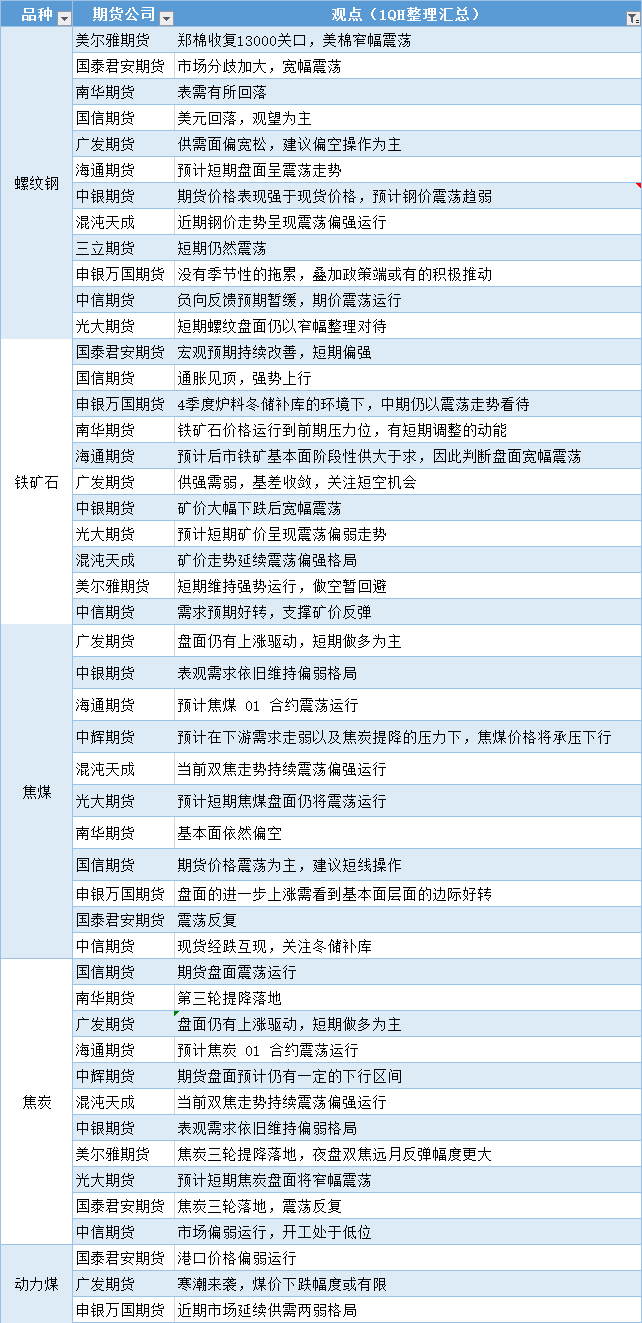
期货公司观点汇总一张图:11月11日黑色系(螺纹钢、焦煤、焦炭、铁矿石、动力煤等)
行情分析
-
3年前
【东海期货11月11日产业链日报】贵金属篇:美国10月CPI不及预期,金价上涨
行情分析
-
3年前
美元多头松口气!美联储乐见10月CPI低于预期,但预计未来继续收紧货币政策
行情分析
-
3年前
中信建投期货11月11日早间交易策略
行情分析
-
3年前
黄金交易提醒:通胀数据强化拐点预期,美元迎十余年最大单日跌幅,金价剑指1800?
行情分析
-
3年前
长安期货原油早评:价格将宽幅震荡,建议中性短差或谨慎偏多操作
行情分析
-
3年前
国信期货早评:金银上涨趋势明朗,油价维持震荡偏弱
行情分析
-
3年前
11月11日机构对金融市场观点汇总
行情分析
-
3年前
中辉期货能源早盘关注:还会继续高位震荡,建议观望
行情分析
-
3年前
三立期货11月11日早间内参——宏观
行情分析
-
3年前
国金期货早盘提示:贵金属延续上涨势头
行情分析
-
3年前
11月11日重点数据和大事件前瞻
行情分析
-
3年前
外汇交易提醒:通胀数据低于预期,支持美联储放缓加息步伐,美元指数大跌
«
1
2
...
834
835
836
837
838
839
840
...
887
888
»
Facebook Messenger
Email