外汇平台
联系客服
Open menu
首页
行情分析
进入官网
联系客服
Close menu
首页
行情分析
市场分析
行情分析
-
3年前
期货公司观点汇总一张图:2月8日有色系(铜、锌、铝、镍、锡等)
行情分析
-
3年前
期货公司观点汇总一张图:2月8日黑色系(螺纹钢、焦煤、焦炭、铁矿石、动力煤等)
行情分析
-
3年前
长安期货贵金属早评:贵金属期价或承压运行,建议逢高沽空为主,注意止盈止损
行情分析
-
3年前
黄金市场分析:若升破200日均线和1900美元,可能升向1930美元和1945美元
行情分析
-
3年前
2月8日汇市观潮:欧元、英镑和日元技术分析
行情分析
-
3年前
国信期货早评:原油高涨,国际油脂震荡走高,原糖走升
行情分析
-
3年前
中信建投期货2月8日早间交易策略
行情分析
-
3年前
【东海期货2月8日产业链日报】能化篇:中国需求信心增强,油价大幅上涨
行情分析
-
3年前
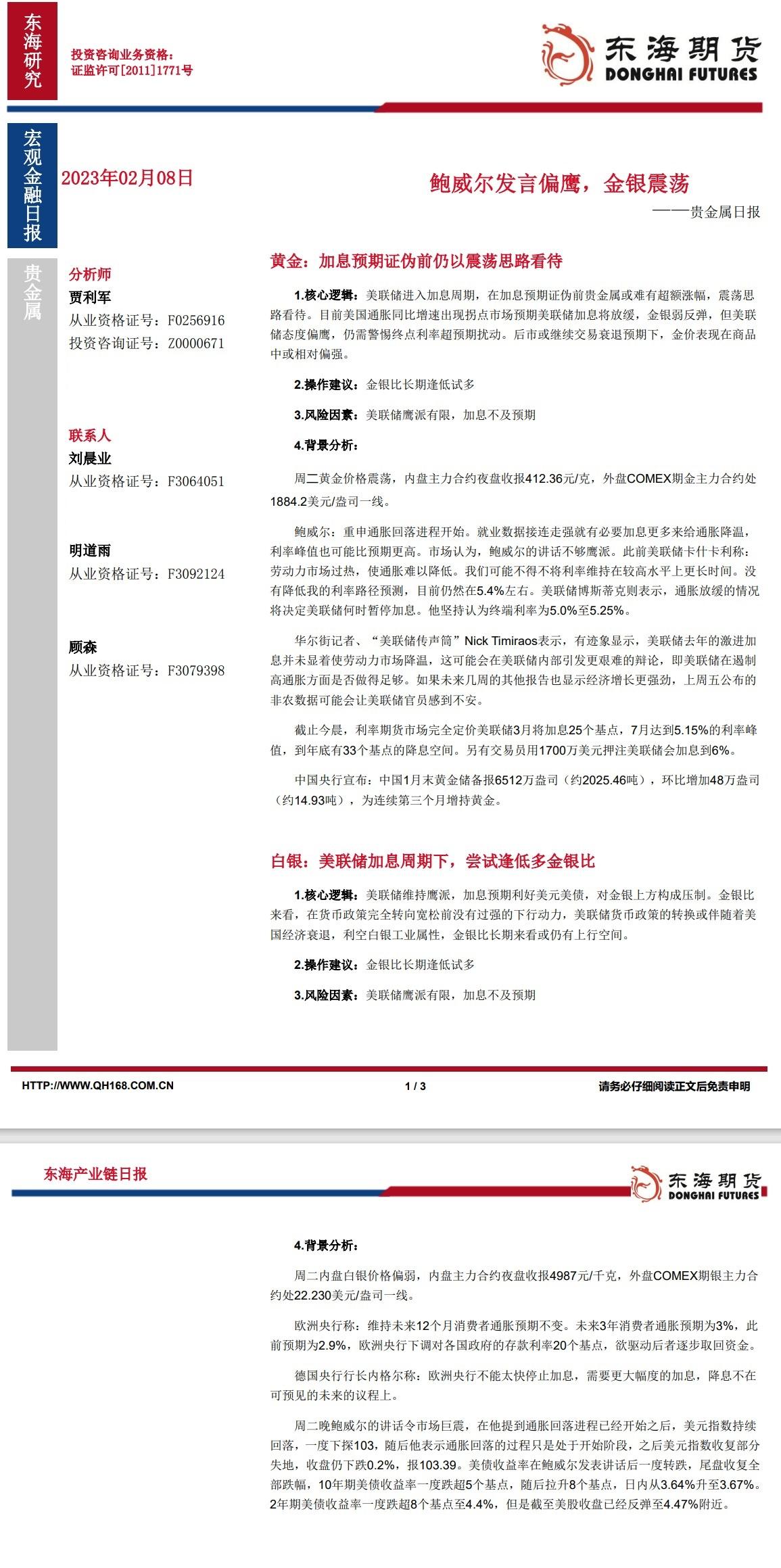
【东海期货2月8日产业链日报】贵金属篇:鲍威尔发言偏鹰,金银震荡
行情分析
-
3年前
黄金交易提醒:鲍威尔同时取悦鹰派和鸽派,美元和美债走势分化,金价或陷入震荡?
行情分析
-
3年前
长安期货原油早评:价格料宽幅震荡,建议短差操作或谨慎布多
行情分析
-
3年前
三立期货2月8日早间内参——能化
行情分析
-
3年前
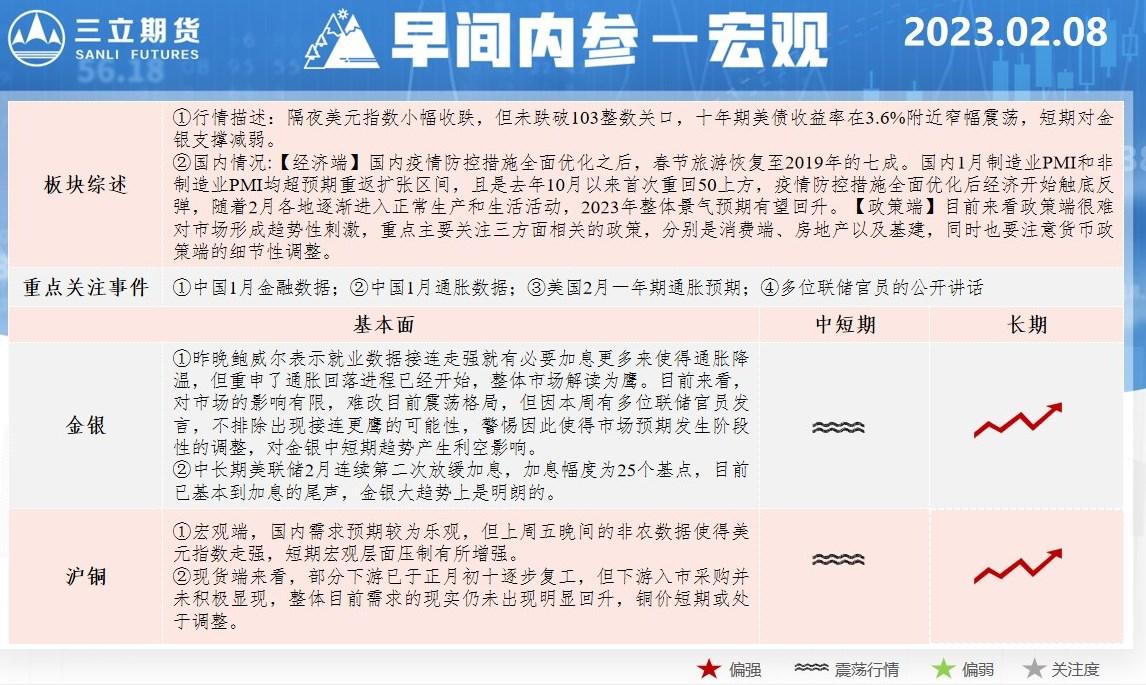
三立期货2月8日早间内参——宏观
行情分析
-
3年前
镑美1.20附近徘徊!关键支撑位在1.1840,若跌破恐进一步下看至1.1640
行情分析
-
3年前
原油交易提醒:美元走软提振油价大涨超4%,多重利好助力,油价有望重回80美元/桶
«
1
2
...
747
748
749
750
751
752
753
...
887
888
»
Facebook Messenger
Email