外汇平台
联系客服
Open menu
首页
行情分析
进入官网
联系客服
Close menu
首页
行情分析
市场分析
行情分析
-
3年前
外汇交易提醒:鲍威尔未转向鹰派,美元涨势受阻
行情分析
-
3年前
2月7日汇市观潮:欧元、英镑和日元技术分析
行情分析
-
3年前
黄金市场分析:只要低于21日移动均线,空头可能会继续掌控局势
行情分析
-
3年前
美联储又一官员“放鹰”:若就业继续强劲 利率峰值可能超预期
行情分析
-
3年前
美联储还要加息三次?利率定价翻天覆地 今晚鲍威尔又将重磅登场
行情分析
-
3年前
期货公司观点汇总一张图:2月7日农产品(棉花、豆粕、白糖、玉米、鸡蛋、生猪等)
行情分析
-
3年前
期货公司观点汇总一张图:2月7日有色系(铜、锌、铝、镍、锡等)
行情分析
-
3年前
期货公司观点汇总一张图:2月7日黑色系(螺纹钢、焦煤、焦炭、铁矿石、动力煤等)
行情分析
-
3年前
机构预测2023年底前金银涨约14%,铂的回报将最大!
行情分析
-
3年前
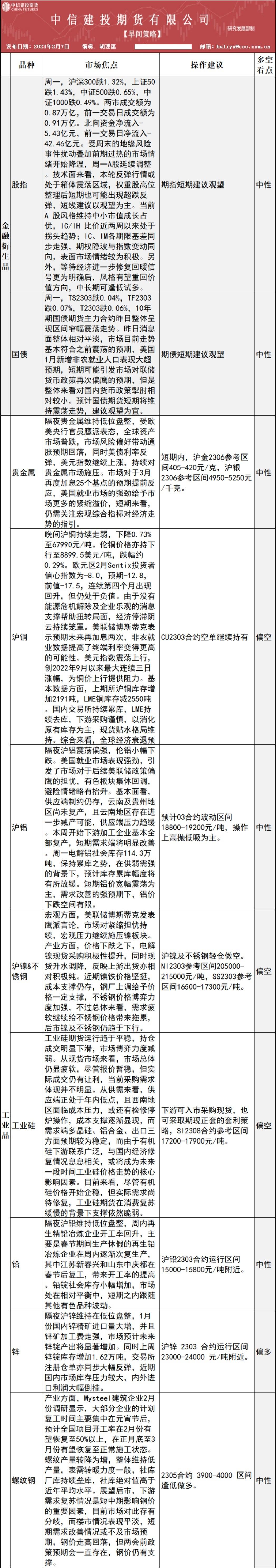
中信建投期货2月7日早间交易策略
行情分析
-
3年前
黄金交易提醒:金价温和反弹,关注鲍威尔讲话和拜登国情咨文
行情分析
-
3年前
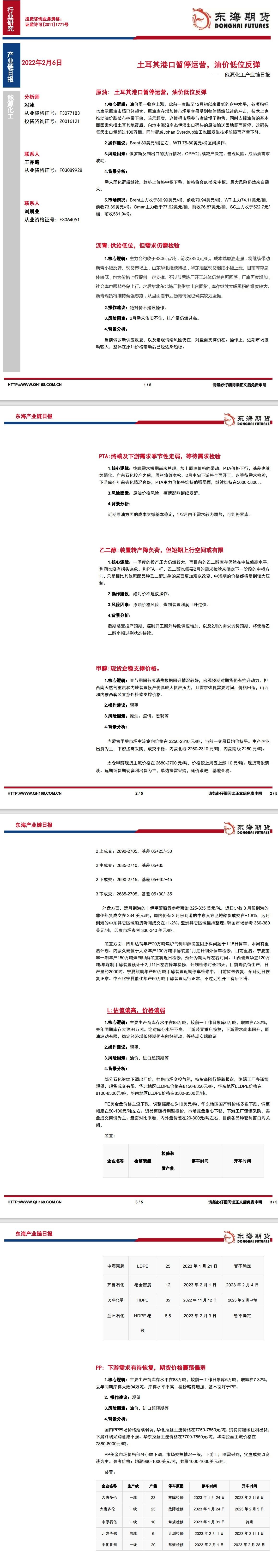
【东海期货2月7日产业链日报】能化篇:土耳其港口暂停运营,油价低位反弹
行情分析
-
3年前
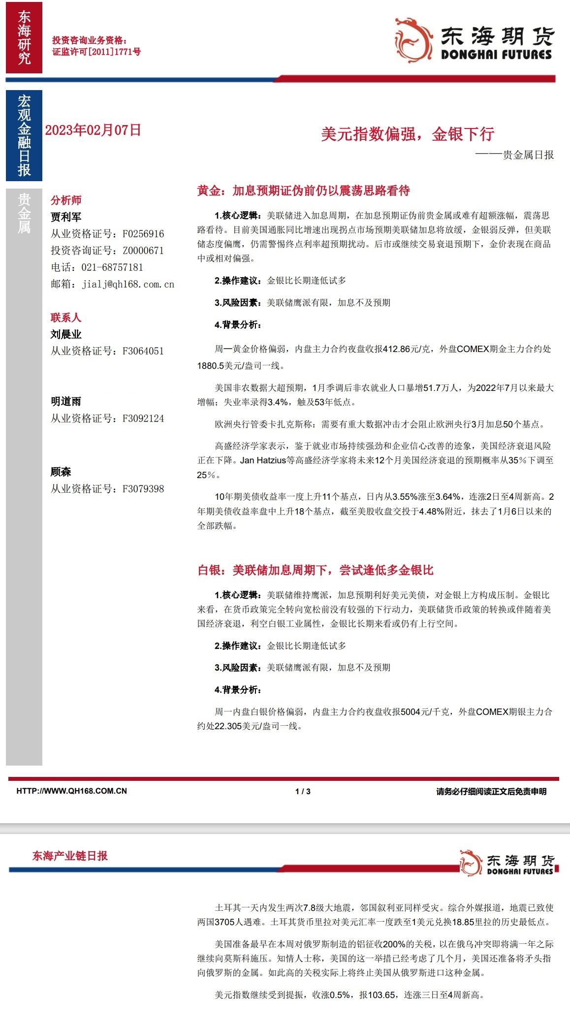
【东海期货2月7日产业链日报】贵金属篇:美元指数偏强,金银下行
行情分析
-
3年前
长安期货贵金属早评:美联储官员暗示不排除重新加大加息力度,贵金属期价或承压运行
行情分析
-
3年前
长安期货原油早评:下方空间有限或存布多机会
«
1
2
...
748
749
750
751
752
753
754
...
887
888
»
Facebook Messenger
Email