外汇平台
联系客服
Open menu
首页
行情分析
进入官网
联系客服
Close menu
首页
行情分析
市场分析
行情分析
-
3年前
【东海期货2月6日产业链日报】能化篇:弱现实担忧增加,原油价格回调
行情分析
-
3年前
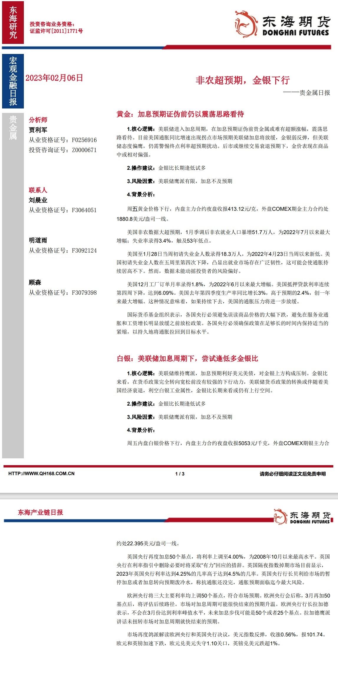
【东海期货2月6日产业链日报】贵金属篇:非农超预期,金银下行
行情分析
-
3年前
2月6日机构对金融市场观点汇总
行情分析
-
3年前
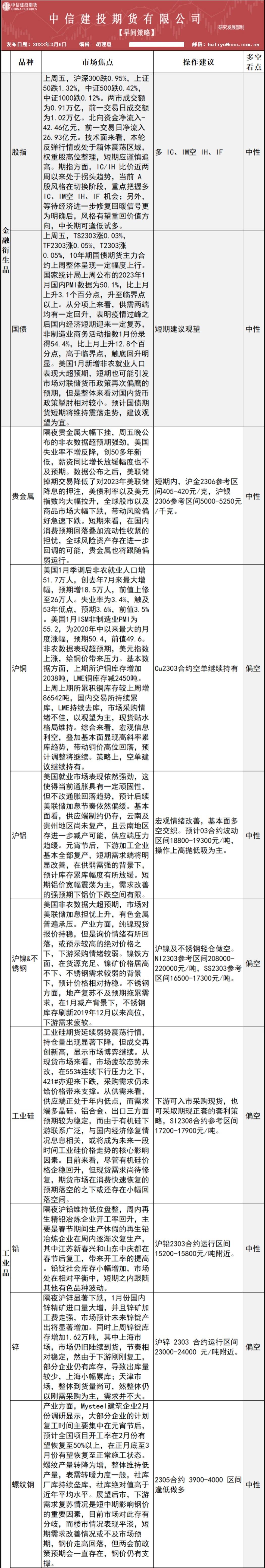
中信建投期货2月6日早间交易策略
行情分析
-
3年前
黄金交易提醒:靓丽数据打压美联储年内降息预期,金价或跌向1830?
行情分析
-
3年前
长安期货原油早评:俄油能否顺利出口左右油价走向,建议观望或短差操作
行情分析
-
3年前
三立期货2月6日早间内参——宏观
行情分析
-
3年前
2月4日财经早餐:就业数据格外强劲引发美联储激进行动担忧,美元创近四个半月最佳单日表现
行情分析
-
3年前
【东海期货2月3日产业链日报】能化篇:油价脱离股市共振,持续走弱
行情分析
-
3年前
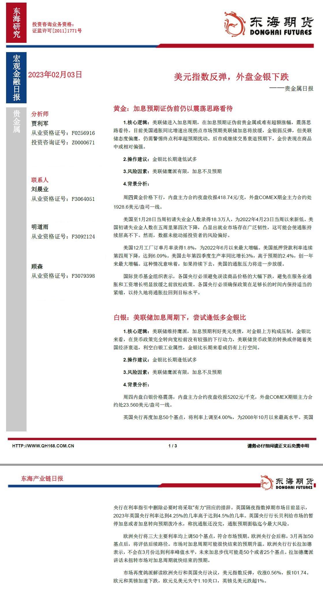
【东海期货2月3日产业链日报】贵金属篇:美元指数反弹,外盘金银下跌
行情分析
-
3年前
中信建投期货2月3日早间交易策略
行情分析
-
3年前
期货公司观点汇总一张图:2月3日农产品(棉花、豆粕、白糖、玉米、鸡蛋、生猪等)
行情分析
-
3年前
期货公司观点汇总一张图:2月3日有色系(铜、锌、铝、镍、锡等)
行情分析
-
3年前
期货公司观点汇总一张图:2月3日黑色系(螺纹钢、焦煤、焦炭、铁矿石、动力煤等)
行情分析
-
3年前
黄金交易提醒:美元反弹打压金价,非农来袭,警惕空头“乘胜追击”
«
1
2
...
750
751
752
753
754
755
756
...
887
888
»
Facebook Messenger
Email