外汇平台
联系客服
Open menu
首页
行情分析
进入官网
联系客服
Close menu
首页
行情分析
市场分析
行情分析
-
3年前
【华安期货】贵金属12月11日周报:衰退交易渐进,金价延续偏强态势
行情分析
-
3年前
长安期货原油早评:原油将偏强震荡,短差为主,谨慎偏多
行情分析
-
3年前
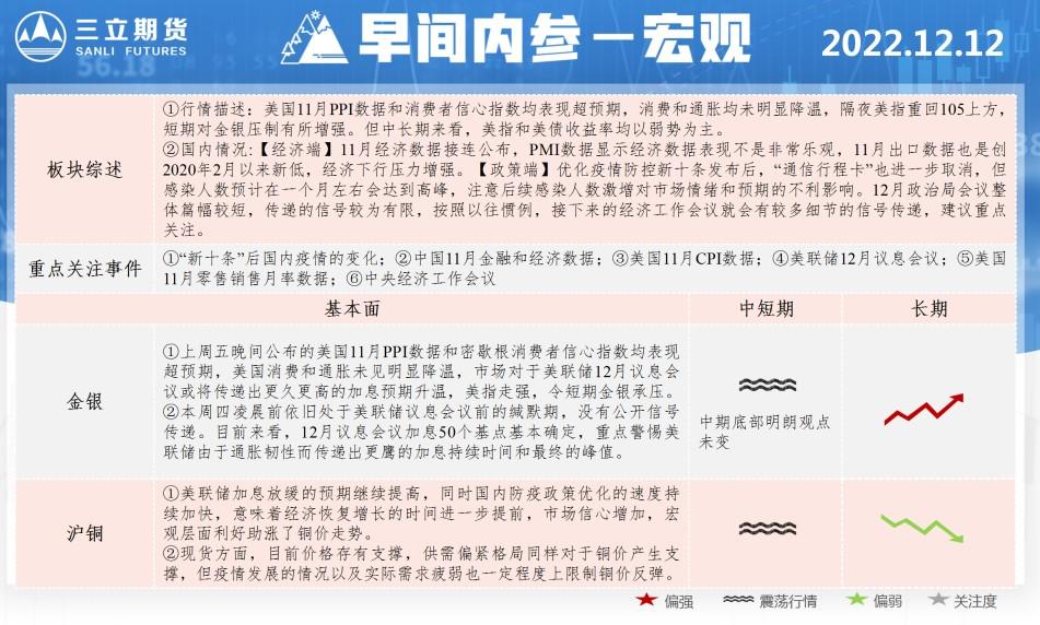
三立期货12月12日早间内参——宏观
行情分析
-
3年前
外汇交易提醒:美元企稳迎接“超级周”,三大央行决议来袭
行情分析
-
3年前
原油交易提醒:俄对“不友好国家”的商品征收35%关税,地缘紧张局势或提供反弹机会
行情分析
-
3年前
12月12日重点数据和大事件前瞻
行情分析
-
3年前
国际金价收敛跌势,美联储变调在即,但短时间里难变向
行情分析
-
3年前
三立期货:金银短期承压,原油震荡运行,棕榈近期偏弱(20221212收评)
行情分析
-
3年前
CFTC商品持仓解读:最近一周美元净空头头寸增至2021年7月以来最多
行情分析
-
3年前
12月10财经早餐:美国通胀数据增加美联储加息依据,油价盘中触及近70关口
行情分析
-
3年前
长安期货原油早评:原油将偏弱震荡,短差为主,谨慎偏空
行情分析
-
3年前
中辉期货能源早盘关注:建议空头及时止盈,多头可运用看跌期权保护风险敞口
行情分析
-
3年前
期货公司观点汇总一张图:12月9日农产品(棉花、豆粕、白糖、玉米、鸡蛋、生猪等)
行情分析
-
3年前
期货公司观点汇总一张图:12月9日有色系(铜、锌、铝、镍、锡等)
行情分析
-
3年前
期货公司观点汇总一张图:12月9日黑色系(螺纹钢、焦煤、焦炭、铁矿石、动力煤等)
«
1
2
...
804
805
806
807
808
809
810
...
887
888
»
Facebook Messenger
Email