外汇平台
联系客服
Open menu
首页
行情分析
进入官网
联系客服
Close menu
首页
行情分析
市场分析
行情分析
-
3年前
哈萨克斯坦准备向德国输送原油 以填补制裁俄罗斯造成的供应缺口
行情分析
-
3年前
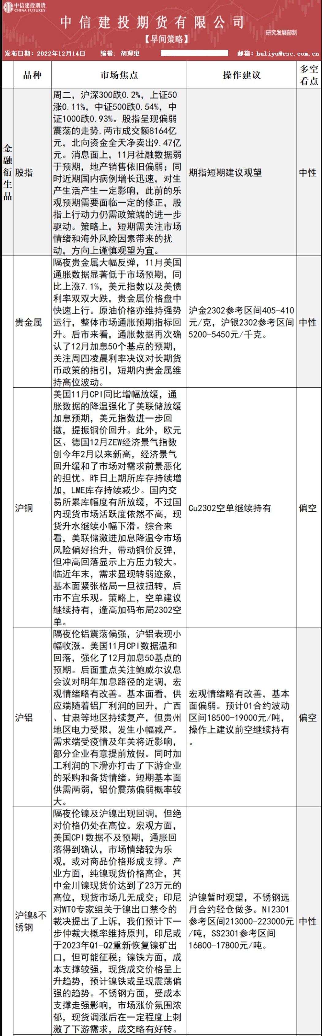
中信建投期货12月14日早间交易策略
行情分析
-
3年前
现货黄金交易策略:多头大军出动,关注美联储决议和鲍威尔讲话
行情分析
-
3年前
期货公司观点汇总一张图:12月14日农产品(棉花、豆粕、白糖、玉米、鸡蛋、生猪等)
行情分析
-
3年前
期货公司观点汇总一张图:12月14日有色系(铜、锌、铝、镍、锡等)
行情分析
-
3年前
期货公司观点汇总一张图:12月14日黑色系(螺纹钢、焦煤、焦炭、铁矿石、动力煤等)
行情分析
-
3年前
美国名嘴看涨美油,称技术图显示现在正是抄底时!
行情分析
-
3年前
投行预测英银略鸽欧银略鹰,欧元兑英镑有望走高!
行情分析
-
3年前
12月14日机构对金融市场观点汇总
行情分析
-
3年前
长安期货贵金属早评:金价或偏强运行
行情分析
-
3年前
黄金交易提醒:美联储决议来袭!金价或一飞冲天?仍需警惕鲍威尔
行情分析
-
3年前
国信期货早评:美CPI超预期回落,金银上行,原糖收高
行情分析
-
3年前
长安期货原油早评:美国11月CPI超预期好转,油价跳涨之后或恢复震荡
行情分析
-
3年前
【东海期货12月14日产业链日报】能化篇:通胀超预期下降,油价上涨
行情分析
-
3年前
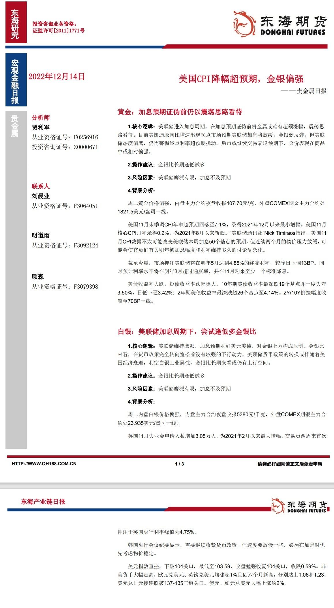
【东海期货12月14日产业链日报】贵金属篇:美国CPI降幅超预期,金银偏强
«
1
2
...
801
802
803
804
805
806
807
...
887
888
»
Facebook Messenger
Email