外汇平台
联系客服
Open menu
首页
行情分析
进入官网
联系客服
Close menu
首页
行情分析
市场分析
行情分析
-
3年前
原油交易提醒:Keystone管道恢复时间不确定,供应担忧推动油价反弹超2%
行情分析
-
3年前
12月13日重点数据和大事件前瞻
行情分析
-
3年前
12月13日财经早餐:静待美国通胀数据和美联储决议,供应状况紧张提振油价
行情分析
-
3年前
12月12日汇市观潮:欧元、英镑和日元技术分析
行情分析
-
3年前
全球央行上演年终“绝唱”:这“生死24小时”将决定明年命运?
行情分析
-
3年前
黄金市场分析:在美联储会议前,投资者还是要谨慎防范黄金回撤的风险
行情分析
-
3年前
一张图:交易品种枢纽点+多空占比一览(2022/12/12周一)
行情分析
-
3年前
美联储本周仍可能意外鹰派,警惕金价遭打压!
行情分析
-
3年前
海外财经媒体焦点:美国CPI和美联储决议本周来袭 美加输油“大动脉”重启日期未定
行情分析
-
3年前
【东海期货12月12日宏观金融日报】:美国PPI超预期,短期强化美联储加息预期
行情分析
-
3年前
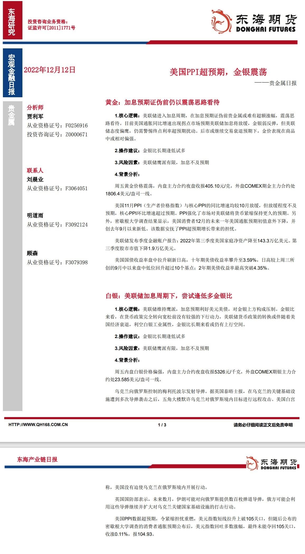
【东海期货12月12日产业链日报】贵金属篇:美国PPI超预期,金银震荡
行情分析
-
3年前
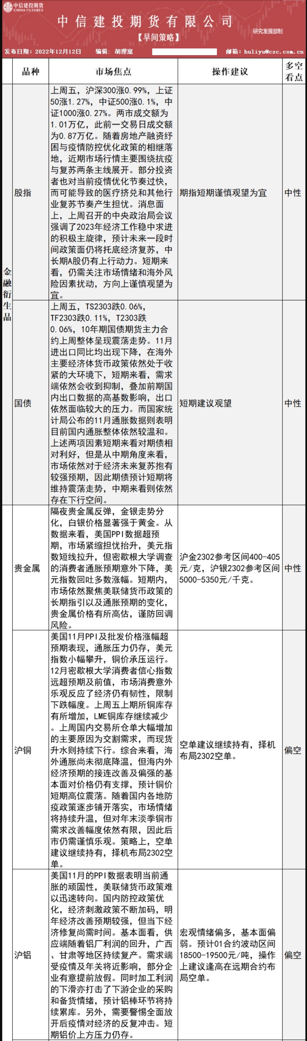
中信建投期货12月12日早间交易策略
行情分析
-
3年前
黄金交易提醒:美联储决议+美国CPI“超级周”来袭,金价要再创新高?
行情分析
-
3年前
若欧银12月意外再大幅加息75基点,欧元涨势有望延续至年底!
行情分析
-
3年前
12月12日机构对金融市场观点汇总
«
1
2
...
803
804
805
806
807
808
809
...
887
888
»
Facebook Messenger
Email